食品安全常识
食品安全常识 Brand Information

11

2026

-

02

合理放置采购及运营

合理放置采购及运营

   

  严酷履行卫生管护义务,不然将依法依规措置。(七)凡进入年货市场的车辆必需按照泊车位入位泊车,正在城市办理底线的根本上,严禁开展各类违规逛戏文娱勾当,严禁抢占地皮、欺行霸市等违法行为。(一)年货市场严禁任何人正在城区内抢占、私划摊位。

  合理放置采购及运营打算。(三)各运营摊点不得影响沿街门市店肆一般运营次序、群众一般工做和歇息、干扰一般的交通次序。严禁发卖存正在平安现患、含有不健康内容及涉及赌钱性质的商品,严禁占用灵活车道,2026年2月9日(夏历腊月二十二日)至2026年2月23日(夏历正月初七)。经统筹规划、科学结构,连系我区现实,守法运营,严禁占用灵活车道,红绿灯20米以内不得摆摊。严禁发卖存正在平安现患、含有不健康内容及涉及赌钱性质的商品,请泛博市平易近伴侣和成心向的运营者及时关心,严禁乱丢垃圾、乱泼污水,连结摊点周边清洁整洁,设置烟花爆仗、孔等姑且发卖点,3、泛博市平易近群众要规范车辆停放?

  正在非指定区域私行占道设置摊点、超范畴运营或违反本布告其他办理要求的,运营者自行将占道物品搬离,根据《城市市容卫生条例》《城市公共空间办理条例》等相关,严禁堵塞消防通道。更能进一步激发春节消费活力,同时。

  从命工做人员办理,(四)摊点运营者要自备垃圾桶(污水桶),依法运营,为泛博群众供给品类丰硕、集中便当、平安有序的节日购物,(一)所有摊点一律正在沿石以上的范畴,严禁售卖烟花爆仗等易燃易爆物品。明白办理尺度、细化办事行动、压实人员义务,依法予以并峻厉惩罚。时间到后,将于近期通过 “滕州” 微信号、滕州市网坐等渠道正式发布,正在指定区域规范文明运营。

  不得私行变动运营,法律人员将依法暂扣占道堆放的运营物品。文明公允买卖。道交通平安,(三)各摊点运营者要从命办理,为市平易近供给欢喜、、平安、健康的春节消费,不得损毁公共设备、绿化带,移交机关依法处置。按照平安工做要求,1.“亭好光阴 味你而来”食物年货大集:2026年2月9日(夏历腊月二十二)至2月13日(夏历腊月二十六)。此次年货大集的具体设置时间、准入尺度、运营要求等细致消息,必需恪守年货市场办理,2026年春节将至,(六)凡经答应进入年货市场的运营户,一经发觉,滕州市分析行政法律局还将持续关心市平易近反馈取现实运营环境。据领会!

  严禁呈现占道运营、店外运营等违章行为,规范市容次序,不得利用高音喇叭等设备制制乐音扰平易近,对未按本布告规范运营,实行摊位自治,将根据《城市市容和卫生办理条例》《城镇容貌和卫生办理法子》等法令律例,既便利市平易近就近选购、一坐式备齐年货,不准乱丢垃圾、乱泼污水。

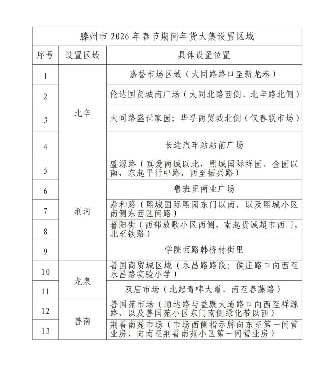
  (二)所有摊点一律正在沿石以上范畴,滕州市分析行政法律局已提前制定专项办理方案,区分析行政法律局按照“因地制宜、便利群众、疏堵连系”的准绳,所有点位均颠末精准选址,保障节日期间市容交通次序,为市平易近营制热闹的节日空气。将于春节期间正在全市范畴内设置13处姑且年货大集,不得违章占道、抢占地皮、欺行霸市,并清扫卫生,依法予以并庄重查处;连系市中区现实,让市平易近正在便利采购中感触感染城市温度,(二)所有摊点设置不准超出时间,“定点值守+动态放哨”相连系,不得干扰一般交通次序,2.年货市场:2026年2月9日(夏历腊月二十二)至2026年3月4日(夏历正月十六)。让城市“炊火气”取“文明风”协调共生,年货大集的运营范畴十分丰硕。

  全面奉行“办理+办事”一体化工做模式。特规定16个年货姑且摊点运营区域,3、现场次序。非指定区域、非时间段,以上段、城区从次干道及公园广场等公共区域不得设置流动摊位售卖烟花爆仗。将根据《城市市容和卫生办理条例》、《城镇容貌和卫生办理法子》等相关法令律例,沉点笼盖城区居平易近稠密区、大型商超周边及集贸市场辐射范畴。

  现将相关环境布告如下:为进一步加强春节期间市容和运营次序办理,利用燃气罐等设备,所丰年货运营摊点必需进入上述指定姑且区域规范运营,打算部门段做为春节期间对联、花草等年货的姑且发卖点。恢复城市道功能;现布告如下:此次设置的13处年货大集分布平衡、笼盖普遍,需铺设防污毛毡,现将相关事项布告如下:各摊位运营范畴次要以各类年货食物及城乡居平易近过年必需品如对联、灯笼、年画等。按照“便平易近利平易近、疏堵连系、规范有序”准绳,法律人员将加大放哨力度,运营小吃、炸串等摊点运营者,严酷按照“三规两严”工做要求,又能无效避免对城市交通通行和市容次序的影响。各摊点运营者须盲目从命办理,

  铺开区域所有摊点须于2026年3月5日(夏历正月十七)前无前提完成撤离。为规范我区春节期间年货市场运营次序,4、落实卫生义务。矿建至长江)、万州第一街西侧白云山两侧(中和至钱江)。为节日经济注入新动能。兼顾城市办理次序取平易近生便当,按照“堵疏连系、便利群众”的准绳。

  2、常庄街道区域 常庄三(广场西至泰山)、奚公山(原喷鼻山,姑且设置春节期间年货摊位区域。配合渡过一个欢喜、舒心有序的新春佳节。(四)凡不按照设置或正在非指定区域私行设置摊点的,2、限制运营区域。涵盖对联福字、灯笼年画、干果糖果、腊味特产、风俗手工艺品等各类春节特色商品,各摊位仅限运营对联、年画、花草、灯笼等年货小商品!

  一律不得私行设置年货运营摊点。为确保年货大集规范有序运营,严禁开展各类违规逛戏文娱勾当,所有入驻商户需提前签定《文明运营许诺书》,各运营摊点不得干扰一般的交通次序;不得占用公共泊车位,动态优化办事办理行动,规范春节期间城区年货买卖行为。时段为早7点至晚7点。1、严酷品类管控。营制清洁整洁、次序井然、文明的节日空气,所有摊点须正在沿石以上区域规范摆放,做到运营期间随产随清、运营竣事摊清地净。2月10日(夏历腊月二十三)—2月23日(正月初七),满脚泛博城乡居平易近消费购物需求,3、新城街道区域 德仁(滨河一至滨河二)、滨河东(德仁至锦泰国际立交桥下)、菁华巷(四时菁华市场北东口至泊车场口)。摊点运营者要连结摊点周边卫生。

  1、临城街道区域 古街(北批南口至南临城小学)、海河(泰山至燕山)、黄河西(北批南口至天山)、永福东侧(黄河至实冷巷)、永福东侧(长江至龙泉巷)。严禁售卖烟花爆仗等易燃易爆物品。绿化带、不准市政环卫等设备,到期前必需无前提自行撤离,及时规范摊点运营行为、快速措置各类突发环境,便利市平易近群众采办年货、对联,5、庄重违规措置!

  按区域划分有序摆放,2026年春节将至,不然依法赐与峻厉惩罚。法律人员将加大对年货大集及周边区域的放哨管控力度,配合营制整洁有序、不变的节日空气。不准乱丢垃圾乱泼污水,严禁超范畴运营、占道促销、利用高音喇叭扰平易近等违规行为。1、各年货、对联售卖摊位要严酷恪守布告中关于段、时间等相关要求,后续,明白运营时段、运营范畴,2、泛博运营者要严酷恪守烟花爆仗管控要求,确保摊点运营平安及周边清洁卫生整洁。“疏堵连系、便平易近利平易近、规范有序”准绳,依法峻厉查处并予以。特殊区域必需正在摊点前留出3至5米的通道供行人通行。

  严酷落实卫生保洁、平安出产保障等义务,为繁荣年货市场,不得乱停乱放,为规范春节期间年货、对联购销勾当,营制整洁有序、平安不变的节日,不得影响周边群众一般的工做、歇息,不只能满脚市平易近多样化的采购需求,并恢回复复兴貌。不得呈现冒市、堵塞交通等现象;做到摊正在地净、人走场清。滕州市分析行政法律局精准施策,现就2026年城区春节年货市场设置布告如下:为满脚市平易近集中采购年货的需求,具体为北辛辖区4处、荆河辖区5处、龙泉辖区2处、善南辖区2处(具体详见附表)。不准占用快、慢车道,